
Insight and analysis on the information technology space from industry thought leaders.
The Essential Role of Data Privacy in Secure Cloud Migration
Enterprises must prioritize regulatory compliance and data privacy for successful cloud adoption.
March 29, 2024

By Gaurav Rathi
Over the past decade, enterprises have increasingly shifted their operations to the cloud for enhanced efficiency, scalability, and cost savings. Gartner predicts that by 2025, over 85% of organizations will embrace a cloud-first principle, and cloud spending will surpass 45% of all enterprise IT spending. When implementing cloud solutions, ensuring regulatory compliance and establishing a strong data privacy and security framework are critical to help prevent breaches and maintain customer trust.
The Complex Evolution of Cloud Migration Strategies
The cloud ecosystem encompasses major players like Amazon AWS, Microsoft Azure, and Google Cloud, along with niche services catering to specific business needs. Many organizations also leverage consulting partners to inform cloud strategies tailored to their unique objectives, resources, and constraints. Hybrid and multi-cloud approaches allow businesses to mitigate risks, prevent vendor lock-in, and enable portability should providers unexpectedly cease services. Scalability on demand makes cloud solutions appealing from sustainability and cost optimization standpoints.
Netflix offers a case study on successful cloud migration. Due to a failure in its data centers, Netflix migrated to AWS, restructuring its infrastructure to utilize microservices architectures. Because of Netflix's global user base, the company was faced with managing adherence to data protection regulations across regions. By prioritizing compliance and utilizing advanced key-leveraging cryptography, Netflix could take advantage of the cloud's scalable, resilient nature without sacrificing the security of user data.
Safeguarding Data Privacy in the Cloud
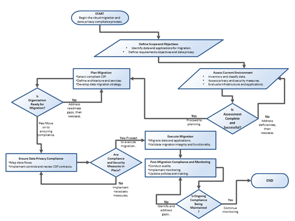
When organizations adopt cloud storage, they relinquish direct control over data to external providers, necessitating greater trust and more stringent governance strategies. Restrictions on cross-border data transfers to prevent breaches across jurisdictions can present a challenge, as can scalable implementations of compliance controls across hybrid multi-cloud environments and securing legacy platform integration with modern cloud infrastructure. In cloud architectures, security is handled under the "shared responsibility" model. Though delineating the specific boundaries of data security management responsibilities between internal teams and external cloud providers can be complex, it is essential to a robust cloud migration strategy (Figure 1).

Figure 1: Cloud migration strategy
Ensuring Regulatory Compliance
Organizations are required to continually monitor and integrate various data protection regulations into their policies and processes. Relevant regulations vary by region and sector and include:
The Gramm–Leach–Bliley Act (GLBA). This act requires financial institutions in the United States to enact measures protecting user data and to disclose these measures to their customers.
The General Data Protection Regulation (GDPR). GDPR emphasizes user consent, data portability, and strict data breach notifications in the European Union.
The Personal Information Protection and Electronic Documents Act (PIPEDA). This Canadian act regulates the lawful collection and usage of personal information, emphasizing data security.
The Health Insurance Portability and Accountability Act (HIPAA). HIPAA provides stringent data privacy rules for U.S. healthcare providers.
The Consumer Privacy Act (CCPA) and the Privacy Rights Act (CPRA). In California, these acts give users additional rights regarding their data.
The Information Technology Act. This act includes provisions for reasonable security practices and procedures in India to protect sensitive personal data.
Strategic and Proactive Approaches to Cloud Migration
It is vital for organizations to foster expertise for protecting data, including on-premises, hybrid, and cloud environments, and create robust data privacy frameworks for assessments and audits. For example, the NIST Framework offers a structured approach to identifying and mitigating risks. The 5 Rs of Cloud Migration (rehost, refactor, revise, rebuild, replace) also guide strategic planning.
Privacy impact assessments (PIAs) systematically evaluate how organizations collect, use, share, and maintain personally identifiable information. Technical measures, like encryption and access control, alongside organizational measures, such as policy development and employee training, form the crux of a comprehensive data privacy strategy.
IT departments can instill comprehensive cloud and compliance training programs to uphold security priorities. Meanwhile, it is crucial for legal and compliance partners to conduct ongoing risk surveillance, advise on regulatory shifts, and delineate appropriate data usage policies across business units.
User-focused change management tactics further facilitate secure cloud adoption. Migrating from legacy to modern systems can present a learning curve and create potential resistance among employees accustomed to previous workflows. Proactive communications that detail migration timelines and access to training resources help ease uncertainties during transitions.
Regular data privacy awareness workshops contribute to a culture of organizational security, significantly reducing the risk of data breaches. Focused sessions on understanding potential vulnerabilities and recognizing phishing attempts empower employees with the knowledge to safeguard sensitive information.
Leveraging Emerging Tech
Staying ahead of emerging technologies requires companies to continuously monitor and thoughtfully integrate new advancements. Cloud solutions, artificial intelligence (AI), machine learning, and blockchain serve as platforms for innovation. AI automates privacy compliance processes such as risk analysis, while blockchain decentralizes storage to mitigate breach impacts.
Additionally, quantum computing may challenge current encryption, but post-quantum solutions are in development. Building competencies and allocating resources to pilot projects allow for testing innovations without significant infrastructure investments. This proactive approach ensures data privacy, with blockchain enhancing security and privacy by design. Its immutable ledger protects data integrity, significantly reducing breach risks.
Promoting Ethical and Socially Responsible Use of Cloud Computing
Organizations can develop guidelines, system monitoring procedures, and employee training programs surrounding the responsible development and deployment of new technologies like AI. By embedding social responsibility into business priorities related to sustainability, accessibility, diversity, and governance, organizations can further ensure that cloud adoption creates shared value, laying the foundation for equitable digital transformation. Examples like Google's AI for Social Good program illustrate how cloud computing can drive societal benefits. Creating a transparency report outlining user data collection, use, and protection demonstrates an organization's commitment to data privacy. Such reports provide stakeholders with clear insights into privacy practices, reinforcing trust.
Staying Competitive
It's imperative for organizations to foster a culture of collaboration when it comes to implementing tailored data governance for cloud compliance and security. By doing so, they ensure their privacy protections will continually evolve with emerging technologies to prevent failure. Businesses can foster progress and trust with ethical AI and proactive innovation investments. As the landscape matures, organizations that prioritize user-centric privacy will be better able to capitalize on cloud opportunities while mitigating risks.
About the Author:
Gaurav Rathi is a visionary IT product strategist, with over 17 years of excellence in crafting top-tier digital products within B2B SaaS/DaaS models for influential Fortune 100 firms. Dedicated to driving innovative global IT product strategies, he is highly regarded for his adeptness in synergizing with UX and engineering teams and excels in steering digital transformation and elevating digital products across diverse sectors. Gaurav is an alumnus of Uttar Pradesh Technical University, India, where he earned his Bachelor of Technology degree in Computer Science. For more information, contact [email protected].
About the Author(s)
You May Also Like



.jpg?width=700&auto=webp&quality=80&disable=upscale)
.jpg?width=700&auto=webp&quality=80&disable=upscale)